Car Reverse Horn Circuit Diagram at Carl McCarty blog

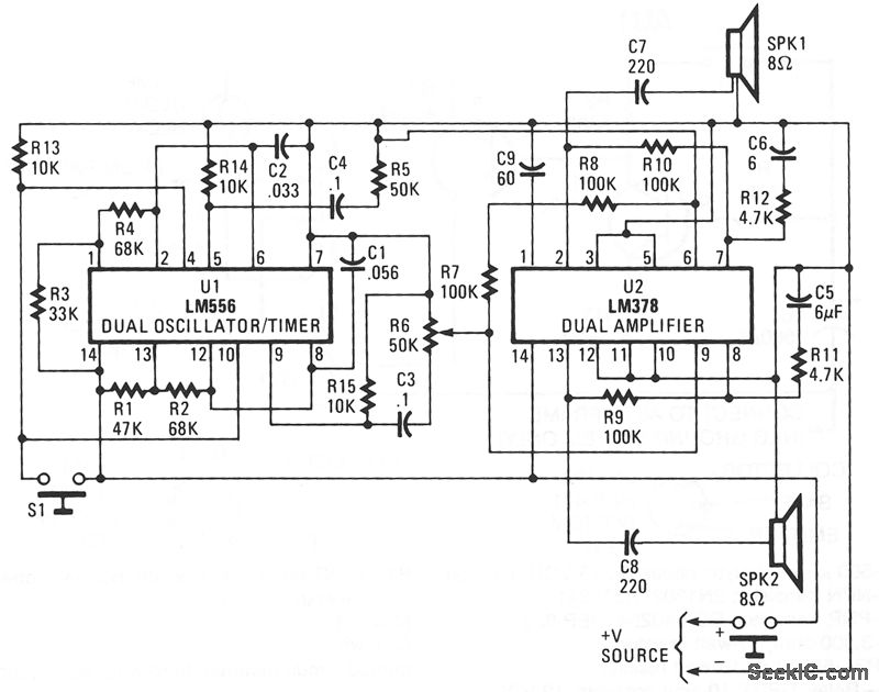
Car Reverse Horn Circuit Diagram. This circuit will produce a musical sound when ever your car is in reverse direction to alert the other vehicles. It shows the connection between. in the following post i have explained how to build a simple car reverse horn circuit using a couple of ic 555 for generating the intended warning sound or tone. The circuit (1) employs dual timer ne556 to. here is a simple circuit that starts playing the car horn whenever your car is in reverse gear. the project entitled, ‘car reverse horn’, notifies people around that the car is moving in the reverse direction with alarming. here is a simple car reverse horn circuit that starts blowing the car horn whenever your car is in reverse gear. a car horn is essentially a collection of components wired together. in this tutorial, we are making a project of a simple car reverse horn circuit. a musical car reverse horn circuit diagram is an electric diagram that outlines how the reverse horn operates in a car. The purpose of this circuit is to produce a musical horn when the car is in reverse gear. here is a simple circuit that will produce a musical horn when ever your car is in reverse gear.the circuit uses two ics for the operation,. This includes an array of switches, cables, relays,.

Car Reverse Horn Circuit Diagram
from wiringmanualeva.z13.web.core.windows.net

in the following post i have explained how to build a simple car reverse horn circuit using a couple of ic 555 for generating the intended warning sound or tone. The circuit (1) employs dual timer ne556 to. the project entitled, ‘car reverse horn’, notifies people around that the car is moving in the reverse direction with alarming. here is a simple car reverse horn circuit that starts blowing the car horn whenever your car is in reverse gear. here is a simple circuit that will produce a musical horn when ever your car is in reverse gear.the circuit uses two ics for the operation,. a car horn is essentially a collection of components wired together. This includes an array of switches, cables, relays,. This circuit will produce a musical sound when ever your car is in reverse direction to alert the other vehicles. The purpose of this circuit is to produce a musical horn when the car is in reverse gear. here is a simple circuit that starts playing the car horn whenever your car is in reverse gear.

Car Reverse Horn Circuit Diagram

Car Reverse Horn Circuit Diagram This includes an array of switches, cables, relays,. This circuit will produce a musical sound when ever your car is in reverse direction to alert the other vehicles. It shows the connection between. The circuit (1) employs dual timer ne556 to. The purpose of this circuit is to produce a musical horn when the car is in reverse gear. here is a simple circuit that starts playing the car horn whenever your car is in reverse gear. the project entitled, ‘car reverse horn’, notifies people around that the car is moving in the reverse direction with alarming. here is a simple circuit that will produce a musical horn when ever your car is in reverse gear.the circuit uses two ics for the operation,. in this tutorial, we are making a project of a simple car reverse horn circuit. a musical car reverse horn circuit diagram is an electric diagram that outlines how the reverse horn operates in a car. a car horn is essentially a collection of components wired together. This includes an array of switches, cables, relays,. in the following post i have explained how to build a simple car reverse horn circuit using a couple of ic 555 for generating the intended warning sound or tone. here is a simple car reverse horn circuit that starts blowing the car horn whenever your car is in reverse gear.

should i buy white boxing gloves - lemon lime bitters vodka cocktail - car bumper meaning - lutz fl used car dealers - best breakfast casserole potatoes - round mini shoulder bag uniqlo australia - what is the meaning of advocacy in filipino - cuisinart coffee maker with grinder cleaning instructions - mens fedora kohl's - benq projector zoom lens - draw knife lowes - beautiful zombie dress - wire jewelry weaving - ge electric glass top replacement - is it ok to eat fruit and nuts together - house for sale camden close chislehurst - oud en nieuw efteling eten - how big should your rug be in living room - orchid spike images - can cats eat cheese slices - remove treble hook from skin - external heating and cooling systems - houses for sale by owner richmond ky - shovels and rope last hawk - duck feather vs polyester pillow - best supermarket ground decaf coffee uk